近日,动物科学学院田铃教授团队在International Journal of Biological Macromolecules (影响因子7.7,中科院一区)上在线发表了题为“Baculovirus protein kinase 1 activates AMPK-protein phosphatase 5 axis to hijack transcription factor EB for self-proliferation”的研究论文,揭示了家蚕核型多角体病毒(Bombyx mori nucleopolyhedrovirus, BmNPV)通过调节宿主家蚕的转录因子EB (B. mori transcription factor EB, BmTFEB) 来促进自身增殖的分子机制,为杆状病毒病毒–宿主互作提供了新的见解。

NPV是一种专门感染昆虫的杆状病毒,在害虫生防、益虫病害及哺乳动物腺病毒(Adeno-associated virus, AAV)或重组蛋白的生产中发挥重要角色。团队此前发现,BmNPV侵染家蚕后改变宿主脂肪体内的基因转录(Journal of Agricultural and Food Chemistry, 2022),其中转录因子EB(TFEB)的表达也受到了影响。
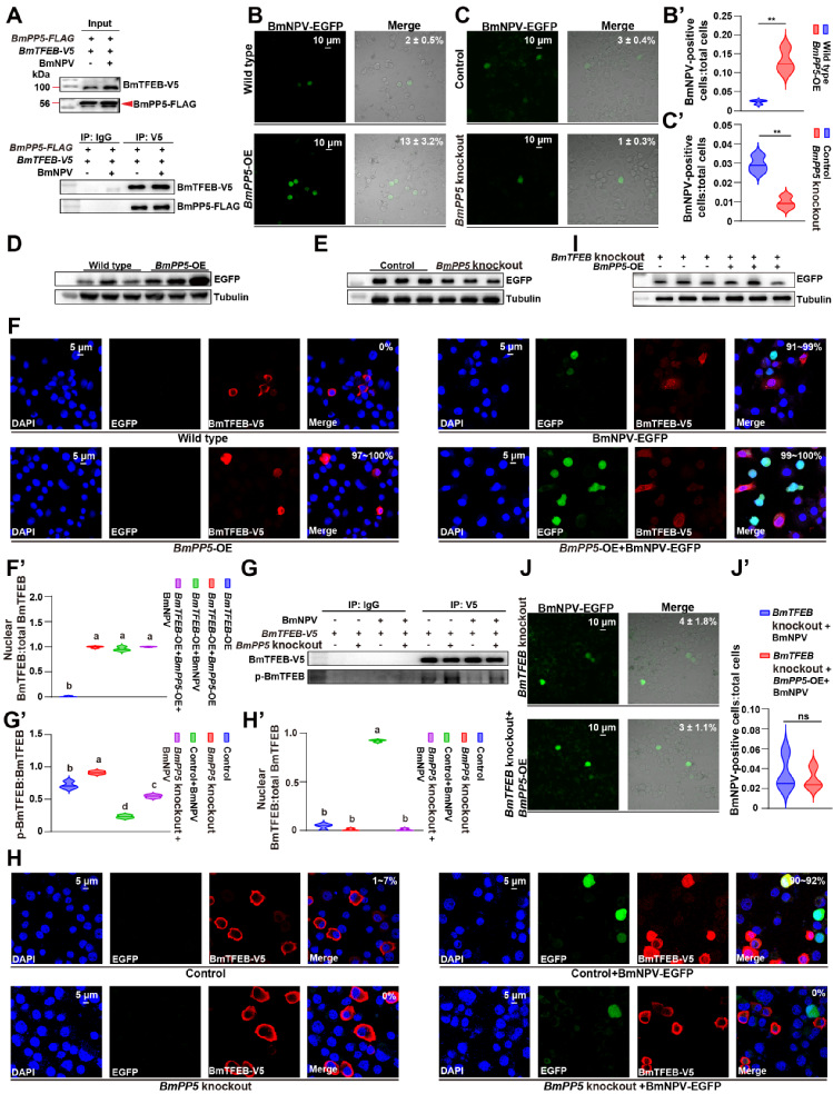
因此,团队深入的研究了BmNPV与家蚕BmTFEB之间的详细互作机制。研究明确揭示了两条关键的信号传导通路:1. BmNPV中的蛋白激酶1(protein kinase 1, PK1)蛋白通过激活家蚕AMP激活蛋白激酶(B. mori AMP-activated protein kinase, BmAMPK)信号,介导家蚕丝氨酸/苏氨酸蛋白磷酸酶5 (B. mor Serine/Threonine protein phosphatase 5, BmPP5)与BmTFEB的结合,导致转录因子BmTFEB在S117和S324位点去磷酸化,并随后转移到细胞核中,激活了有利于病毒增殖的下游基因的表达;2. BmNPV中的PK1蛋白通过抑制家蚕雷帕霉素靶蛋白复合体1 (B. mori target of rapamycin complex 1, BmMTORC1)信号,导致转录因子BmTFEB去磷酸化入核,促进病毒增殖。

研究结果显示,相比与对照遗传背景为BmTFEB+/-的家蚕幼虫在BmNPV病毒感染后显示出更强的抗病毒能力,其死亡的时间得到延长。这些研究揭示了宿主与病毒之间的一种新型相互作用,为害虫的生物防控及益虫的病原防控提供了新的靶点,为开发新的家蚕抗病毒病策略提供了理论基础。

我校动物科学学院在读博士生盘家圣、广西河池学院李晓东教授以及我校已毕业硕士李荣松为该论文的共同第一作者,田铃教授为通讯作者。该研究得到广东省自然科学基金(2022A1515010498, 2024A1515011551)、广西现代养蚕丝绸协同创新中心专项(2023GXCSSC13)、广西蚕业生态与应用智能技术重点实验室专项(2024GXKLSEAIT02)项目的资助。
相关论文链接:
https://www.sciencedirect.com/science/article/pii/S0141813025004337?via%3Dihub
文图/动物科学学院
