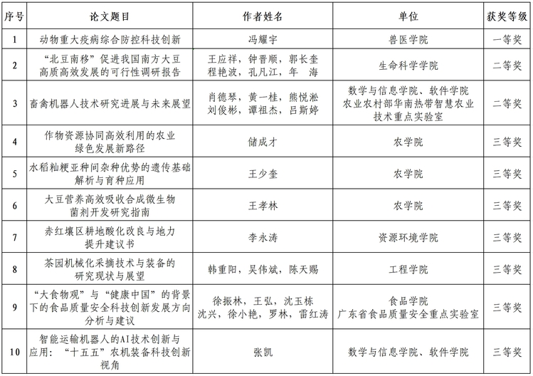
近日,农业农村部科学技术司公布“十五五”农业农村科技发展论文征集活动结果,我校10篇论文分获一等奖1项、二等奖2项、三等奖7项,学校荣获“优秀组织单位”。
2024年是谋划布局“十五五”农业农村战略研究的关键之年,学校高度重视并专门组织召开“十五五”农业农村科技创新战略研究部署会,以农业农村部征集“十五五”农业农村科技发展论文为契机,精心组织、积极发动,围绕国家农业科技创新战略需求、科技发展论文选题的核心要点以及学校优势特色等方面,全面梳理相关领域科技创新发展现状与问题,凝练提出各科技创新重大方向,形成高质量的论文报送农业农村部。并全力推进“双一流”建设科技创新研究建议“进规划”“进指南”攻坚行动,有力有效支撑国家“十五五”农业农村科技发展规划编制及重大项目任务部署,同时也为学校“十五五”科研规划布局打下扎实基础。
获奖名单

文/科学研究院 夏杰
