近日,我校兽医学院重大动物疫病防控团队张桂红/龚浪课题组在国际病毒学权威杂志Journal of Virology在线发表题为“African Swine Fever Virus Envelope Glycoprotein CD2v Interacts with Host CSF2RA to Regulate the JAK2-STAT3 Pathway and Inhibit Apoptosis to Facilitate Virus Replication”的文章(链接:https://journals.asm.org/doi/10.1128/jvi.01889-22),发现ASFV CD2v与宿主蛋白CSF2RA互作,激活JAK2-STAT3信号通路,并抑制宿主细胞凋亡,从而有利于ASFV复制的分子机制。
自2018年非洲猪瘟(ASF)首次传入我国以来,严重威害养猪产业与国民生态。非洲猪瘟病毒(ASFV)感染各年龄段的猪,致死率高达100%。该疾病尚无疫苗亦无特效药物,深入研究ASFV的致病机制有利于寻找新的解决对策。ASFV CD2v参与宿主免疫应答、免疫逃逸和病毒复制等过程,然而其致病机制尚不明确。
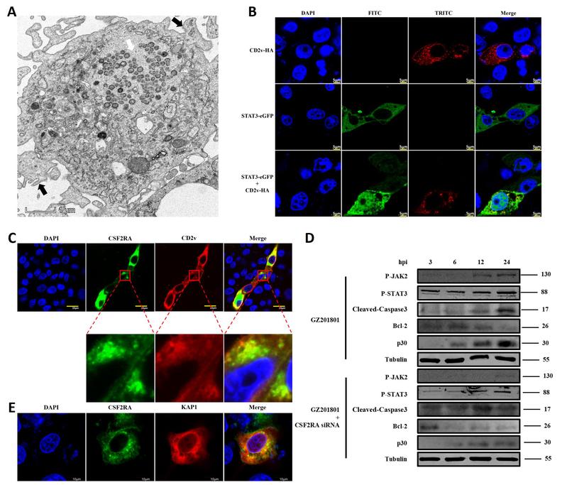
因此,该课题组对CD2v调控宿主免疫应答的机制进行了深入研究。首先通过透射电镜观察发现ASFV感染诱导PAMs凋亡(图A),并利用多组学联合分析发现ASFV感染早期激活JAK2-STAT3信号通路,晚期激活Apoptosis途径。JAK2-STAT3信号通路是一种促炎细胞因子诱导途径,可被白细胞介素、集落刺激因子和干扰素激活,并引发炎症反应。JAK2-STAT3信号通路广泛参与细胞增殖、分化、凋亡及炎症等过程。为了进一步明确JAK2-STAT3信号通路的激活对ASFV复制至关重要,使用AG490和穿心莲内脂药物抑制JAK2-STAT3信号通路能够促进ASFV感染诱导的细胞凋亡,并发挥抗病毒作用。
为探究ASFV调控JAK2-STAT3信号通路的具体分子机制,通过双荧光素酶报告系统筛选发现CD2v可显著激活STAT3的转录水平并促进其入核(图B)。构建重组ASFV-△CD2v缺失毒株可下调JAK2-STAT3信号通路,诱导细胞凋亡。酵母双杂交系统筛选发现病毒蛋白CD2v与宿主蛋白CSF2RA互作(图C),CSF2RA是存在于髓系细胞中造血受体超家族成员,具有上调JAK2和STAT3蛋白表达水平的功能。研究表明,干扰CSF2RA可显著下调JAK2-STAT3信号通路促进细胞凋亡抑制ASFV复制(图D),CSF2RA与STAT3的转录负调控因子KAP1互作(图E),从而调控STAT3的入核水平。

该研究全面揭示了ASFV感染调控宿主转录谱与蛋白水平的变化,并深入探究病毒蛋白CD2v调控宿主免疫应答利于自身复制的分子机制,为阐明ASFV免疫逃逸和致病机制提供理论基础。
我校兽医学院博士后高琦为本文第一作者,龚浪副教授为通讯作者。该研究获得国家重点研发计划资助项目(2021YFD1800100)、茂名实验室科研启动项目(2021TDQD002)、广州市基础与应用基础研究项目(202201010490)、农业部生猪产业技术体系(CARS-35)资助。同时该工作得到了兽医学院张桂红教授、王衡副教授、卢刚副研究员的大力支持与协助。
图文/兽医学院 凌韵岚
