近日,我校园艺学院马铃薯课题组陈琳老师、赵竑博副研究员等和华中农业大学园林院宋波涛教授在国际知名学术期刊Plant, Cell & Environment发表了题为“Comparative transcriptomics analysis reveals a calcineurin B-like gene to positively regulate constitutive and acclimated freezing tolerance in potato”的论文(全文链接:https://onlinelibrary.wiley.com/doi/10.1111/pce.14432)。

马铃薯普通栽培种Solanum tuberosum即缺乏组成型抗寒能力,也缺乏冷驯化能力,导致较难通过种内杂交获得马铃薯抗寒能力的改良,这严重制约马铃薯产业发展;但马铃薯包括丰富的野生种,如S. commersonii、S. malmeanum和S. acaule等,这些野生种抗寒能力较强,但其抗寒机理尚不可知,导致马铃薯抗寒育种较为滞后。

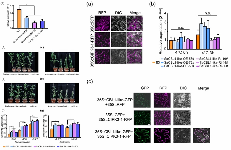
课题组在前期鉴定了1000多个马铃薯基因型抗寒能力基础上,从马铃薯野生种S. commersonii, S. malmeanum和 S. acaule中分别挖掘出1份抗寒能力最强的基因型,以来自S. tuberosum的2份低温敏感基因型为对照,通过比较转录组分析发现,低温处理后,S. commersonii, S. malmeanum和 S. acaule共有34个冷应答基因(上调),结合功能注释和KEGG注释,研究进一步围绕其中钙信号传递基因CBL1-like开展功能解析。在CBL1-like超量和干涉载体的构建和转基因株系获得的基础上,转基因株系的抗寒能力鉴定结果显示马铃薯CBL1-like正调控抗寒能力,且CBL1-like超表达不影响马铃薯主要经济学性状,如产量、单薯重等。随后研究进一步表明CBL1-like通过提高和延长冷处理后CBF基因的表达量和持续时间,介导抗寒能力形成。互作蛋白分析结果显示,CBL1-like并不与拟南芥已报道的AtCBL1互作蛋白AtCIPK7互作,而与CIPK3-1存在互作,且CBL1-like可招募CIPK3-1至细胞膜上,同时CBL1-like与CIPK3-1均不与ICE1存在互作,可能通过全新的途径介导CBF表达量的提高和抗寒能力形成。
该项目得到了广东省重点研发计划、广东省自然科学基金等资助。
文图/园艺学院 陈琳
